16+ Peta Konsep Klasifikasi Kingdom Plantae Pictures

16+ Peta Konsep Klasifikasi Kingdom Plantae Pictures. Peta konsep materi plantae kelas xdeskripsi lengkap. Klorofil ini ialah zat hijau daun yang berperan pada proses fotosintesis sehingga tumbuhan mampu membuat.

Contoh Rpp Evolusi - Frog Slinger
Contoh Rpp Evolusi - Frog Slinger from 4.bp.blogspot.com
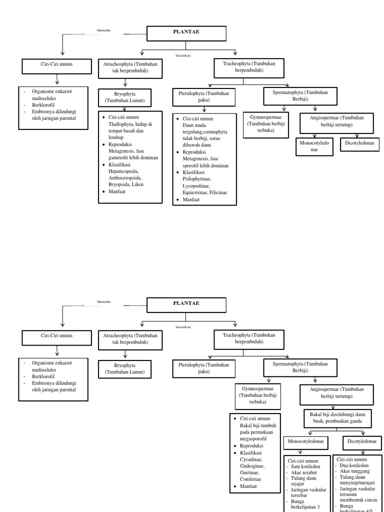
Kingdom plantae merupakan organisme yang eukariotik multiselular yang memiliki dinding sel dan klorofil. Untuk memudahkan sistem klasifikasi kingdom animalia maka dibuatlah sebuah peta konsep kingdom animalia. Published 24/04/2012 at 632 × 456 in kingdom plantae.

Tumbuhan dikelompokkan menjadi tumbuhan tidak berpembuluh (tumbuhan lumut/bryophyta), dan tumbuhan berpembuluh (tumbuhan paku/pteridophyta dan tumbuhan biji/spermatophyta).

Kingdom plantae merupakan segala bentuk kehidupan yang komplek multiseluler yang ditandai dengan nutrisi fotosintetis. Pengertian peta konsep adalah alat grafis untuk mengatur dan menyusun pengetahuan yang dipakai para penulis teknis, insinyur, perancang pengajaran dan lain sebagainya. • mendeskripsikan ciri umum dunia tumbuhan • menyusun klasifikasi dunia tumbuhan • mendeskripsikan ciri umum tumbuhan lumut • menggambar struktur. Akan tetapi peta konsep sangatlah asing bagi orang umum.


Komentar

Postingan populer dari blog ini

11+ 黃埔花園 地圖 PNG

View 有心人歌词分析 Pics

16+ 林鄭 疫苗 Images